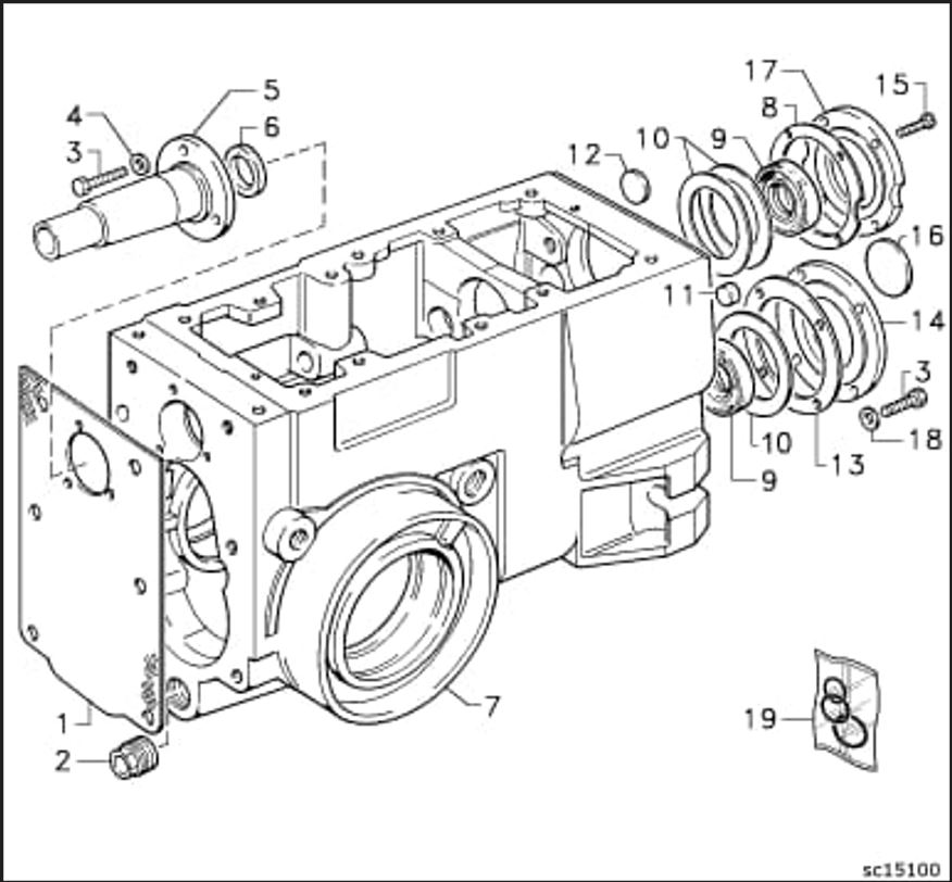
Repararea a peste 15 cutii de viteze de Goldoni Special, Super Special, 140 a fost o provocare pe care am reusit sa o depasim datorita unei inovatii proprii la nivel de planetare motrice, in special partea de tractiune fata. Prin abordarea noastra unica si metodele de lucru atent aplicate, am reusit sa remediem cu succes problemele intampinate de aceste cutii de viteze, asigurand functionarea optima a acestora.Problemele semnalate si constatate constau in uzura excesiva a planetarei din partea dreapta sau a ruperii axului satelitilor in trei bucati. Datorita acestui defect motocultoarele sunt practic condamnate la casare datorita costurilor extrem de mari ce rezulta din reparatii. Planetarele si axul cu cei doi sateliti costa in varianta after market (neoriginala) in jur de 2200-2500 ron si de regula nu functioneaza. Satelitii nu sunt compatibili cu planetarele astfel incat in maxim 20 kilometri parcursi problema revine prin uzura excesiva a celor doua planetare. Un kit de planetare si sateliti originali costa 2650 euro in Italia. Rezolvam aceasta problema pe plan local, cu garantia legala, la un cost de 1000 ron. Primul motocultor modificat astfel circula de 4 ani fara nicio problema ulterioara din acest punct de vedere. Astfel, am castigat increderea clientilor nostri si am dovedit ca suntem capabili sa oferim solutii eficiente si de calitate pentru reparatii complexe. Detalii in fotografiile urmatoare: 

SerServ

Reparatie cutie de viteze Goldoni Super Special 140 (planetare uzate, sateliti distrusi)  

Reparam orice are motor electric, diesel sau pe benzina 

Service Utilaje Agricole - Scutere - ATV

VANZARE MOTOCULTOARE 

Contact

SerServ/Sergiu

 

Strada Moraritei numarul 77/ Saucesti/Bacau

 

+40.728.933.231

 

serdesign2007@gmail.com